Sumpnerov test je dôležitá metóda používaná na bezpečné a efektívne testovanie transformátorov.Pomáha študovať výkon transformátora v podmienkach plného zaťaženia bez plytvania veľkým množstvom energie.Tento článok vysvetľuje jeho koncepciu, históriu, fungovanie, vybavenie, postup a praktické využitie jednoduchým a jasným spôsobom.
Katalóg

Obrázok 1. Sumpnerov test
Sumpnerov test je metóda používaná na testovanie transformátorov pri plnom zaťažení bez toho, aby sa skutočne využíval výkon pri plnom zaťažení.Používa dva identické transformátory spojené dohromady na simuláciu reálnej prevádzky, čo umožňuje meranie účinnosti, strát a nárastu teploty pri veľmi nízkej spotrebe energie.
Hlavným dôvodom vykonania Sumpnerovho testu je to poskytuje
presné posúdenie účinnosti, nárastu teploty a celkovo
výkon pričom spotrebuje len malé množstvo energie v porovnaní s a
priama zaťažkávacia skúška.Keďže zo zdroja sú dodávané len straty a
nie pri plnom zaťažení, spotreba energie zostáva veľmi nízka.
O
v rovnakom čase, test umožňuje sledovať, ako transformátory
správať sa tepelne v priebehu časue, čo umožňuje merať teplotu
stúpať pri nepretržitej prevádzke.Vďaka tomu je metóda ekonomická, bezpečná,
a vysoko praktické, najmä na testovanie veľkých transformátorov, kde
použitie skutočnej plnej záťaže by bolo drahé, neefektívne a
ťažké zariadiť.
Sumpnerov test bol predstavený v r 1891 William Edward Sumpner, a
Britský elektrotechnik počas raného vývoja transformátora
technológie.V tom čase testovanie transformátorov pri plnom zaťažení vyžadovalo a
veľké množstvo energie, čo ho robí nákladným a neefektívnym.Sumpner
vyvinul metódu využívajúcu dva identické transformátory spojené dohromady
simulovať reálne pracovné podmienky pri spotrebe len malého množstva
moci.
Toto nastavenie umožnilo prúdenie prúdu pri plnom zaťažení, čo vytvára skutočné
ohrevu a strát, čo umožňuje presné meranie účinnosti,
regulácia napätia a zvýšenie teploty.Začiatkom 20. storočia bola metóda
sa stal široko používaným vďaka svojej praktickosti a nákladovej efektívnosti a
zostáva aj dôležitou a spoľahlivou metódou skúšania transformátorov
dnes.

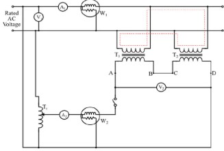
Obrázok 2.Schéma obvodu Sumpnerovho testu
Schéma zapojenia Sumpnerovho testu (nadväzný test) pozostáva z
dva identické transformátory (T₁ a T₂) spojené dohromady.The primárny
vinutia oboch transformátorov sú zapojené v paralelne s menovitým AC
zásobovanie, s a voltmeter, ampérmeter a wattmeter (W₁) používané na meranie
napätie, prúd a straty železa (jadra)..Sekundárne vinutia sú
zapojené v opozícii tak, že ich napätia sa navzájom rušia,
Výsledkom je, že na začiatku nie je žiadny cirkulujúci prúd.
A variac je zapojený v
sekundárny okruht použiť malé napätie, ktoré vytvára
cirkulačný prúd a vytvára podmienky pri plnom zaťažení.Nástroje ako
an ampérmeter, voltmeter a wattmeter (W₂) v sekundárnom okruhu
merať prúd, napätie a straty medi.Toto usporiadanie umožňuje
presné testovanie výkonu transformátora s použitím veľmi malého výkonu.
Sumpnerov test umožňuje presný výpočet účinnosti transformátora
meraním skutočných strát pri plnom zaťažení bez kreslenia
výkon pri plnom zaťažení.
1. Zmerajte stratu železa (W₁)
• Prečítajte si z primárny wattmeter
• Predstavuje straty jadra (železa)., ktoré zostávajú konštantné pri menovitom napätí
2. Zmerajte stratu medi (W₂)
• Prečítajte si z sekundárny wattmeter
• Predstavuje straty medi pri plnom zaťažení prúdu
3. Vypočítajte celkovú stratu
Celková strata = W1 + W2
4. Vypočítajte výstupný výkon
Výkon závisí od zaťaženia a účinníka:
Výstup = V₂ × I₂ × cosφ
• V₂ → Sekundárne napätie
• ja₂ → Zaťažovací prúd
• cosφ → Účiník záťaže
5. Vypočítajte efektivitu

Účinnosť možno vypočítať pri akomkoľvek zaťažení úpravou
aktuálne hodnoty.Keďže oba transformátory prenášajú prúd pri plnom zaťažení, meď
straty sú reálne.Zo zdroja sa odoberá iba stratová energia, čím sa vytvára
testovať hospodárnosť.Pomáha pri dosahovaní maximálnej účinnosti zmenou zaťaženia
podmienky.

Obrázok 3. Aplikácie testu Sumpner
• Účinnosť transformátora → Používa sa na zistenie účinnosti transformátorov pri plnom zaťažení bez zbytočného plytvania energiou.
• Meranie regulácie napätia → Pomáha určiť, ako sa mení výstupné napätie, keď sa mení zaťaženie.
• Test tepelného chodu → Umožňuje kontrolu nárastu teploty a účinkov zahrievania počas nepretržitej prevádzky.
• Hodnotenie výkonu → Pomáha analyzovať celkový výkon transformátora v reálnych pracovných podmienkach.
• Laboratórne použitie → Bežne sa používa v elektrických laboratóriách na praktické experimenty a učenie.
• Priemyselné testovanie → Používa sa v priemysle na ekonomické a bezpečné testovanie veľkých transformátorov.
Použitie neidentických transformátorov
Ak transformátory nemajú rovnaký výkon, nebudú správne zdieľať záťaž a výsledky budú nepresné.
Nesprávne pripojenie polarity
Nesprávne sekundárne pripojenie môže spôsobiť tok silného prúdu, čo vedie ku skratu a poškodeniu.
Preskočenie úvodnej kontroly
Nezaistenie nulového prúdu pri štarte môže ovplyvniť hodnoty a spôsobiť nesprávne hodnoty strát.
Príliš rýchle použitie napätia
Náhle zvýšenie napätia môže vytvoriť vysoký prúd a môže poškodiť transformátory.
Nesprávne pripojenie prístroja
Ak sú merače pripojené nesprávne, údaje nebudú správne.
Ignorovanie údajov prístroja
Nesledovanie údajov môže viesť k nebezpečným podmienkam, ako je prehriatie alebo nadprúd.
Preťaženie transformátorov
Prekročenie menovitého prúdu môže spôsobiť prehriatie a znížiť životnosť transformátora.
Slabé pripojenia
Uvoľnené vodiče môžu spôsobiť iskry, zahrievanie a nesprávne merania.
Zanedbávanie bezpečnostných zariadení
Nepoužívanie poistiek alebo ističov zvyšuje riziko poškodenia pri poruchách.
Nesprávne vypnutie
Neopatrné vypnutie nastavenia môže spôsobiť náhle zmeny a ovplyvniť bezpečnosť zariadenia.
Funkcia
|
Sumpner's
Test
|
Otvorte
Test obvodu
|
Účel
|
Používa sa na určenie účinnosti,
regulácia napätia a zvýšenie teploty pri plnom zaťažení
|
Používa sa na stanovenie železa (jadra)
straty a parametre bez zaťaženia
|
Stav zaťaženia
|
Simuluje plné zaťaženie tým
cirkulačný prúd medzi dvoma transformátormi
|
Vykonáva sa naprázdno, sekundárne
je otvorená
|
Počet transformátorov
|
Vyžaduje dve rovnaké
transformátory s rovnakým výkonom
|
Vyžaduje iba jeden transformátor
|
Spotreba energie
|
Odoberá iba stratový výkon (železo +
straty medi), takže úspora energie
|
Od tej doby odoberá veľmi malý výkon
dochádza k stratám jadra
|
Namerané straty
|
Meria obe straty železa (od
napájanie) a straty medi (z cirkulujúceho prúdu)
|
Meria len straty železa ako č
prúd tečie v sekundárnom
|
Presnosť
|
Poskytuje presné výsledky
pracovné podmienky (pri plnom zaťažení).
|
Poskytuje obmedzené údaje, nevhodné
pre výkon pri plnom zaťažení
|
Vyhrievací efekt
|
Môže pozorovať nárast teploty v dôsledku
na prúd pri plnom zaťažení
|
Odvtedy žiadne výrazné zahrievanie
stav bez zaťaženia
|
Zložitosť
|
Zložitejšie nastavenie s
dodatočné pripojenia a nástroje
|
Jednoduché nastavenie, jednoduché prevedenie
|
Aplikácie
|
Používa sa v laboratóriách a priemysle na
testovanie pri plnom zaťažení a hodnotenie výkonu
|
Používa sa na základné testovanie a
výpočet parametrov transformátorov
|
Sumpner's Test je užitočná a energeticky úsporná metóda na testovanie transformátorov v reálnych pracovných podmienkach.Pomáha presne merať dôležité faktory, ako je účinnosť a nárast teploty.Pri dodržiavaní správnych krokov a preventívnych opatrení poskytuje tento test spoľahlivé výsledky a je široko používaný v laboratóriách aj v priemysle.
Zdieľajte tento príspevok